时间:2022-09-27 13:30:00 ~16:30:00
地点:紫金港西区学生服务中心尧坤楼2楼招聘大厅
报名办法:登陆浙江大学就业指导与服务中心网站报名
重要提醒:参会学生需提供48小时核酸检测证明!
各位同学:
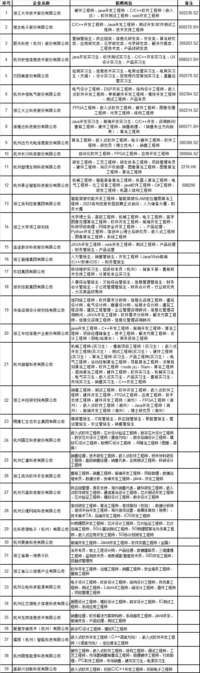
2022年9月27日(周二)下午1:30-4:30,在浙江大学紫金港西区学生服务中心2楼招聘大厅举办“相约在高新”浙江大学2023届毕业生专场招聘会。本次招聘会参会单位50家,邀请吉利控股、大华股份、中国联合工程、聚光科技、浙江大学滨江研究院等知名企业参会,提供用人需求8000多个。
更重要的是杭州高新区(滨江)还有良好的创业环境,有全面的数字经济、智能制造产业链,有良好的培养机制。新引进的应届博士、硕士、本科毕业生(含归国留学人员):分别给予每人10万元、3万元、1万元生活补贴;每年2次,每次5000元的租房补贴。
欢迎广大同学踊跃报名参加!

点击链接可获得参会企业更多详情:
https://hhrc.com.cn/#/recruitment/detail?id=228